面临的挑战
建立实习车间,使学生能够使用专业但易上手的软件工具获得增材制造经验
解决方案
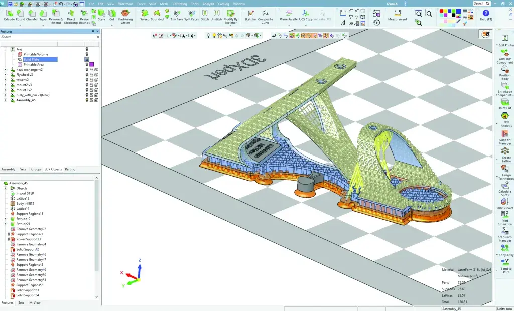
- 3DXpert® 一站式增材制造软件
- Geomagic® Control X™ metrology software三维检测软件
- Geomagic® Design X™ 逆向工程软件
- ProX® DMP 320 金属3D打印机
使用成效
- 在一款软件中灵活支持从CAD图纸设计、准备工作到后期处理的整个增材制造流程
- 使用最初的CAD格式保持设计的完整性,无需转换到STL
- 探索技术和工作流程中遇到的挑战,完全控制整个增材制造工作流程,包括激光参数和打印策略
- 进行高度精准的3D打印,部件重量减轻了40%-70%,装配步骤减少了20%-45%
- 将后期处理需求降至最低
美国宾夕法尼亚州立大学是世界领先的从事增材制造研究和教育的高等院校之一,提供很有特色的增材制造与设计工程硕士(MEng AMD)项目。该项目的特色之一是它不仅招收全日制学生,还招收在职工程师,后者用过宾夕法尼亚州立大学世界校区(网络虚拟校区)在线完成学习。为帮助学生成为技术专家将其所学的增材制造知识用于实践,该项目将多学科理论知识与亲身实践相结合,学生们可在宾夕法尼亚州立大学增材制造车间获得实践经验。所有学生都必须接受实验室课程,学习从设计到后期处理的整个增材制造工作流程,获得相关经验,而且参加该项目的大多数学生都在为行业领先的打算进军增材制造领域的企业工作。
“为实验室课程选择合适的教学道具真的挺难的,”Timothy W. Simpson教授说道,他是增材制造与设计硕士项目主任兼创新金属加工-直接数字化沉积中心(CIMP-3D)的联合主任。“一方面,我们希望学生能够体验到他们将来工作会用到的最专业的软件工具,获得良好的实际动手经验。另一方面,这些软件工具必须非常容易学习和使用,因为学生在学校呆的时间很有限,”Simpson补充道。
“我们发现3DXpert教学版、Geomagic Design X 和Geomagic Control X 软件是最合适的教学软件,它能够教会学生如何通过三维扫描创建模型,准备和优化用于打印的3D CAD模型,并检测成品质量。”宾夕法尼亚州立大学机械工程助理教授Guha Manogharan说道,他负责教授实验室实践课程。“课程老师和学生都对3DXpert、Geomagic Design X 和 Geomagic Control X的功能和易用性印象深刻,”Manogharan补充道。
宾夕法尼亚州立大学MEng AMD项目的学生将重新设计过的3D打印版斯特林发动机模型与原版模型进行比较。
宾夕法尼亚州立大学增材制造实验室实践课程概要
学生Joseph Fisher、Ryan Henderson、Adnen Mezghani、Nicholas Nace和Nate Watson完成了该项目的下述流程:
项目成果
该项目让学生清楚了解到增材制造设计工作(DfAM)的重要性,并学会如何在打印之前设计和优化模型。在设计阶段,学生能感受到加入增材制造后带来的变化,也能体会到不同的设计对后期处理的影响。
所有团队都达到了该课程的通过标准,使用的零部件数量降低,大幅减少了发动机的体积和重量,且极大地提高了发动机零部件的稳固性。尽管学生时间有效无法对项目进行进一步优化,且后期处理经验很少甚至近乎于无,但他们还是能够取得了很好的表现,新模型相较原始模型重量更轻,使用的零部件更少,且装配步骤也少。我们的团队将所用零部件数量降低了45.8%,重量减少了43.3%。第二个团队将零部件数量减少了21.8%,但重量减少了71.6%。
对学生而言,在真实场景中重新设计增材制造零部件是一个很棒的学习体验。体验了整个增材制造工作流程后,学生能够了解到增材制造软件中不同功能的重要性。
“学生们深深地被 3DXpert 和 Geomagic 软件的新功能迷住了,因为它融合了所有逆向工程、3D打印设计、优化和制造以及三位检测的功能。”—宾夕法尼亚州立大学机械工程助理教授 Guha Manogharan
他进一步补充道,学生们尤为关注软件的下述功能:
- 能够通过逆向工程快速扫描到复杂几何图形并生成点云数据模型。
- 能够自由使用基础版CAD格式(例如STEP或IGES),直接应用网格到模型上,这是一个很大的优势。最重要的是,他们还可自行进行某些更改工作,无需从头开始建模。
- 能够建立支撑结构并对其进行控制,取得想要的结果,例如将后期处理需求最小化,减少关键面的支撑需求。
随着大家对增材制造专业知识的需求越来越多,参加该硕士项目的学生人数也不断增加,宾夕法尼亚州立大学将继续在其课程中使用3DXpert,Geogmagic Control X 和 Geomagic Design X 软件。
 
        
     
        
    