
行业首创:证实与 CT 扫描结果存在相关性
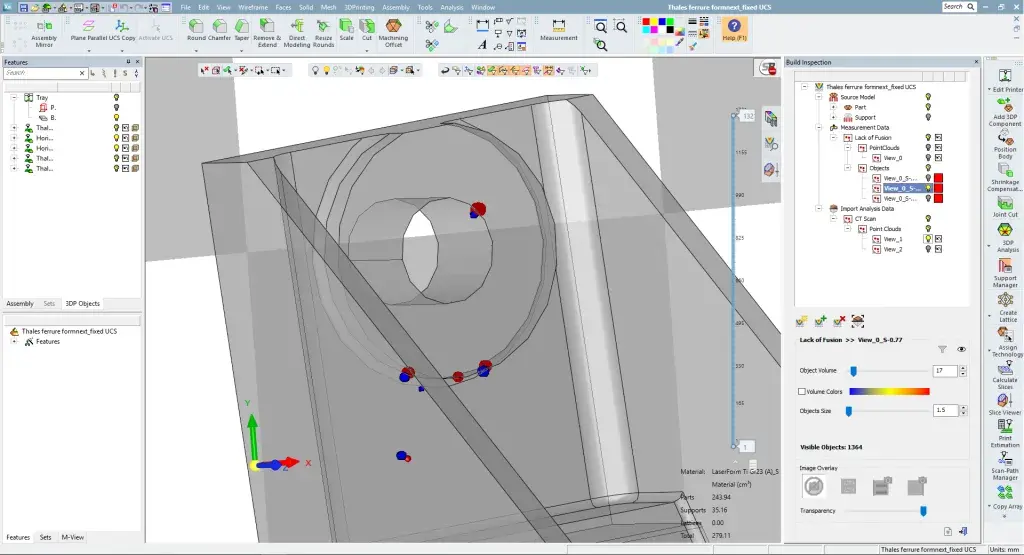
我们的材料和工艺科学家与工程师团队开发了显示与 CT 扫描结果高度相关的算法,以便自动在建模后检测事件。在一项研究中,针对在DMP 320 金属 3D 打印机上打印的 LaserForm Ti Gr23 (A) 和马氏体时效钢 (A) 各种部件进行代表性测试后验证得出:DMP 检查分析结果与在缺陷 > 200 微米的 CT 扫描数据中发现的未融合 (LoF)存在 100% 相关性。
我们的材料和工艺科学家与工程师团队开发了显示与 CT 扫描结果高度相关的算法,以便自动在建模后检测事件。在一项研究中,针对在DMP 320 金属 3D 打印机上打印的 LaserForm Ti Gr23 (A) 和马氏体时效钢 (A) 各种部件进行代表性测试后验证得出:DMP 检查分析结果与在缺陷 > 200 微米的 CT 扫描数据中发现的未融合 (LoF)存在 100% 相关性。
与在缺陷 > 200 微米的 CT 扫描数据中发现的未融合 (LoF)存在 100% 相关性
得益于我们工程师的增材制造专业知识和可以检测以下内容的自动算法:
DMP 检查中的未融合检测,与 CT 扫描结果重叠
识别
打印分析
解决
实时查看数字模型上的关注区域。
打印过程结束后立即进行 DMP 检查有助于您:
金属增材制造工作流程中的早期 DMP 检查可加快部件验证,并节省二次检查成本